
鹿児島県内で業務用車両を5台以上所有している企業の中には、安全運転管理者制度の存在を知らず、気付かないうちに義務違反の状態になっているケースが増えています。
特に最近は、警察署による事業所訪問が増えており、「初めて制度を知った」という相談をいただいています。
・車両を5台以上持っているのに制度を知らなかった
・警察署から指導されて急いで選任が必要になった
・アルコールチェックの義務化を知らなかった
・必要書類や運用方法が分からない
この記事では、鹿児島の事業者が最低限知っておくべき制度の基礎、最新義務化内容、罰則、対象となる業種、そして対応方法までをまとめています。
鹿児島市で実際にあった相談事例
鹿児島市のある企業様から「警察署の方が事業所を訪ねて来られた」というお問い合わせがありました。業務用車両は8台所有されていましたが、安全運転管理者制度をご存知ではなく、選任も届出もしていない状態でした。
警察署の担当者はその場で車両台数を確認し、「安全運転管理者を選任し、届出を提出してください」と指導。その企業様は急いで対応する必要があり、当事務所に書類作成の依頼をされました。
こうした「知らなかったための違反」は珍しくなく、近年は指導が強化されています。気付いた時に迅速な対応が必要です。
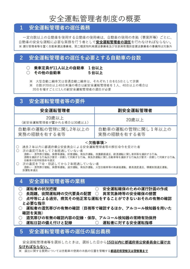
安全運転管理者制度とは? なぜ必要なのか
この制度は、企業が保有する車両が増加し、企業が関与する交通事故が多かった1971年(昭和46年)に道路交通法で義務化されました。社内に交通安全管理の責任者を置くことで事故を減らす目的があります。
そして近年、制度が再び注目されるきっかけとなったのが、令和3年(2021年)に千葉県八街市で発生した痛ましい事故でした。飲酒した運転手が白ナンバー車を運転し、下校中の児童5人を死傷させた事件です。この事故で「白ナンバー車もアルコールチェックを義務化すべき」という声が高まり、制度が大幅に強化されました。
白ナンバーと緑ナンバーの違いと制度強化の流れ
白ナンバーは一般の社用車、緑ナンバーは運送業などの事業用車です。緑ナンバーは以前から厳しい運行管理が義務化されていましたが、白ナンバーにはアルコールチェック義務がありませんでした。
しかし八街市の事故を受けて、次のように段階的に法改正が進みました。
2022年4月1日から
・運転前後の目視による酒気帯び確認が義務化
・確認記録の1年間保存
2023年12月1日から
・アルコール検知器による確認が義務化
・検知器の記録保存と有効保持が必須に

出典:警察庁(道路交通法関係)
https://www.npa.go.jp/bureau/traffic/insyu/index-2.html
安全運転管理者の具体的な業務
安全運転管理者は、単なる名義上の役職ではなく、多くの実務を担います。
・運転前後の健康状態や酒気帯び確認
・アルコール検知器を用いたチェック
・記録簿の管理(点呼簿、日報など)
・事故発生時の対応 ・車両の点検管理
・交通安全教育の計画と実施
・講習や適性診断の管理
これらは企業の安全・信用に直接影響する重要な業務です。

出典:警察庁(道路交通法関係)
https://www.npa.go.jp/bureau/traffic/insyu/index-2.html
安全運転管理者の資格要件(制度上の正式な要件)
安全運転管理者は誰でもなれるわけではなく、道路交通法と施行規則で詳細な資格要件が定められています。警察庁の資料(安全運転管理者制度概要、および資格要件資料)にも記載されていますので、それらの内容を踏まえて整理します。
資格年齢
・安全運転管理者 :20歳以上(副安全運転管理者を置く場合は30歳以上)
・副安全運転管理者:20歳以上
実務経験による要件
安全運転管理者には次のいずれかの実務経験が必要です。
・自動車の運転管理に関する業務を2年以上経験している者
・公安委員会が行う教習を修了し、その後1年以上運転管理の実務経験がある者
・同等以上の能力があると公安委員会が認めた者
副安全運転管理者の場合は次のいずれかを満たす必要があります。
・自動車の運転管理に関する業務経験が1年以上
・運転経験(自動車の運転)が3年以上
・同等の能力があると認められた者
欠格事項(選任できない人)
次のように「選任できない人物」が明確に定められています。
・過去2年以内に公安委員会から安全運転管理者等の解任命令を受けた者
・次の重大違反から2年以内の者(酒酔い・酒気帯び運転、麻薬運転、妨害運転、無免許運転、救護義務違反など)
・これらの違反を部下に「下命・容認」した者で2年以内
ポイント
「運転管理の経験」は、必ずしも安全運転管理者や運行管理者としての経験に限られず、運転者を指導・管理した経験も含まれるとされています(資料注釈より)。
つまり、総務・管理部門で車両管理やドライバー管理をしていた社員が要件を満たしているケースも多く、該当者は意外と見つかりやすい傾向があります。

出典:警察庁(道路交通法関係)
https://www.npa.go.jp/bureau/traffic/insyu/index-2.html
安全運転管理者が準備すべき書類・備品
必要書類
・運転者台帳
・運転日報
・点呼簿
・事故記録簿
・交通安全教育の記録
・運転管理規程 ※整備が望ましい
必要な備品
・国家公安委員会基準のアルコール検知器
・遠隔点呼のための通信環境(必要に応じて)
5台以上所有している企業の具体例(対象を知らないケースが多い)
「5台以上」と聞くと運送業を想像しがちですが、鹿児島では次のような企業も対象になります。
・建設業(現場用トラック・バンが多い)
・金融機関(営業用の車両やバイクバイクも対象)
・訪問介護事業・福祉施設(送迎車あり)
・卸売業の配送車(軽バン5台でも対象)
・警備会社の巡回車
・クリーニング店の集配車
・その他、営業活動を業務用車両で行う業種
実は「一般企業」の方が制度を知らず、違反しているケースが多いのです。
今すぐ取るべき対応
- 車両台数の正確な把握(リース車、マイカー使用も対象)
- 安全運転管理者を選任し届出(選任後15日以内)
- アルコール検知器の準備
- 点呼・記録管理の体制づくり
- 運転者への周知と教育
- 記録の1年間保存と検知器のメンテナンス
強化された罰則について
選任義務違反の罰則は、2022年の改正で次のように引き上げられました。
・5万円以下 → 50万円以下の罰金に強化
また、是正命令に従わない場合も50万円以下の罰金。飲酒運転が発覚した場合には、運転者だけでなく企業も罰則を受けます。
鹿児島県内でも指導強化が進んでいるため、早期対応が必須です。
安全運転管理体制を整えるメリット
・事故リスクを大幅に低減
・企業の信用向上
・コンプライアンス強化
・従業員の安全意識の向上
・行政指導リスクの低下
単なる「義務」ではなく、企業価値を高める施策にもなります。
まとめ:鹿児島の事業者が今すぐ確認すべきこと
鹿児島県内で業務用車両を5台以上所有する企業は、安全運転管理者の選任とアルコールチェックが義務です。「知らなかった」では済まされず、行政指導や罰則につながります。
車両台数が5台を超えている可能性がある企業は、早急に確認する必要があります。
行政書士への相談について(鹿児島エリア対応)
鹿児島の行政書士は、警察署ごとの提出方法や必要書類の細かな違いにも精通しており、初めて手続きを行う事業者でもスムーズに対応できるようサポートします。
・書類作成の負担を減らしたい
・警察から指導を受けて急いでいる
・制度の内容や運用方法
ご対応にお困りの事業者様は、お気軽にお問い合わせくださいませ。